×
全国服务热线:
0871-63614058
登录
无障碍浏览
首页
走进红塔
公司概况
公司简介
发展历程
股东背景
经营理念
公司服务
信息公示
党群工作
党建工作
群团工作
社会责任
公司公告
诚聘英才
联系我们
研究资讯
研究报告
网上营业厅
网上开户
账户中心
营业网点
业务公告
银期转账
业务指南
软件下载
手机版
电脑版
手续费通知
交易所公告
保证金公示
居间人信息查询
常见问题
银期相关
其他业务
软件相关
密码相关
开户相关
结算相关
交易相关
隐私政策
交易日历
投诉与建议
投资者教育基地
学习园地
期货知识
期权专题
品种介绍
软件操作
规则讲解
套保知识
开户相关
新品种上市
活动专区
交易所活动
专项活动
政策法规
国家法律
法规规章
自律规则
适当性管理
视频讲堂
投教讲堂
风险揭示
适当性
防非打非
维权渠道
普法宣传
反洗钱
反洗钱宣传
反洗钱法规
反洗钱案例
网上营业厅
ONLINE BUSINESS HALL
网上营业厅
网上营业厅
业务公告
网上开户
账户中心
营业网点
业务公告
银期转账
业务指南
软件下载
手续费通知
交易所公告
保证金公示
居间人信息查询
常见问题
交易日历
投诉与建议
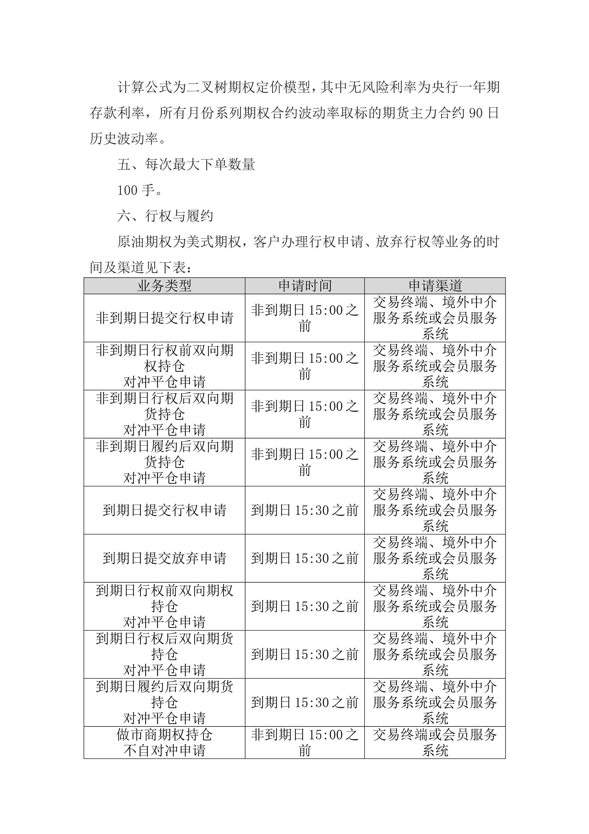
红塔期货有限责任公司关于原油期权上市交易有关事项的通知
时间:2021-06-15
点击次数:4380次
分享到:
上一篇:
关于开通棕榈油期权交易权限有关事项的公告
下一篇:
上海能源中心关于原油期权上市交易有关事项的通知