
尊敬的投资者:
您好!您的普通投资者风险测评即将到期,请联系您的所属营业部/分公司重新进行风险测评,感谢您的配合!
您是否收到“风险测评过期”的短信通知呢?

风险测评过期,怎么办?
要如何重新测评?
为什么要做风险测评?
为什么风险测评不能随意填写?
今天就让我们一起来了解一下,什么是适当性评估?适当性评估为什么这么重要?以及如何进行适当性评估。
1
适当性评估指的是什么?
2016年12月,中国证监会发布了《证券期货投资者适当性管理办法》(以下简称“办法”),并于2017年7月1日起施行。
办法要求期货公司在开展业务时,必须根据投资者不同的财产收入状况、风险承受能力、投资经验、投资需求和产品或服务的不同风险等级等情况提供相匹配的金融产品或服务,向投资者提供有针对性的产品及差别化服务,这就是“适当性评估”。
适当性评估的核心是“将合适的产品销售给合适的投资者”,本质上是为了保护投资者尤其是中小投资者。
2
适当性评估的标准是什么?
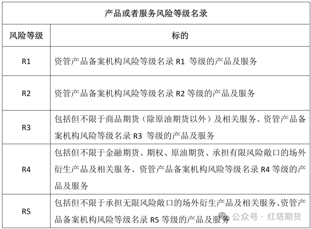
产品和服务依据其投资风险由小到大分划为R1、R2、R3、R4、R5五个等级。
投资者区分为专业投资者和普通投资者两大类,其中普通投资者按其风险承受能力由小到大依次细分成C1、C2、C3、C4、C5五个级别。
不同期货品种的风险等级也有所不同:
l 商品期货(包括铁矿石、棕榈油、PTA等特定品种)属于R3级;
l 金融期货、原油期货、期权属于R4级。



3
哪些情况需要进行适当性评估?
2017.7.1前开户 | 2017.7.1后开户 |
ꔷ账户未休眠,仅交易账户已开通权限的品种 暂不强制完成适当性评估,但建议客户尽早完成评估。 ꔷ账户未休眠,需要开通特定品种或期权交易权限 申请权限前必须完成适当性评估。 ꔷ账户已休眠,需要激活账户 激活前必须完成适当性评估。 | 开户前必须完成适当性评估,已嵌入开户流程,不需要另行办理。 |
4
在哪里进行适当性评估?
自然人客户可以通过:
红塔期货官网:https://www.hongtaqh.com
红塔期货APP在线办理适当性评估;
一般单位客户暂时只能通过线下办理适当性评估,具体事宜请提前联系所属营业部/分公司。
·
·
·
手机APP办理
适当性评估过期

温馨提示:若您从未通过互联网办理“适当性评估”,请您参照“首次适当性评估”流程办理。
首次适当性评估

红塔期货各分支机构联系方式
客服电话:0871-63614058
昆明分公司:0871-63614770
上海分公司:021-60737270
浙江分公司:0571-86650970
山东分公司:0532-88653538
四川分公司:028-65786015
广州分公司:020-28338191
大理营业部:0872-2223100
曲靖营业部:0874-3297788
玉溪营业部:0877-6577468
蒙自营业部:0873-3691559
张家港营业部:0512-58229789
常州营业部:0519-86885850
河北唐山营业部:0315-5910086